Yazı Boyutunu Büyüt
Yazı Boyutunu Küçült
Linkleri Belirginleştir
Yakınlaştır
Uzaklaştır
Ayarları Sıfırla
SITEMAP
TR
EN
Suleyman Demirel University
Faculty of Sport Sciences
Ana Sayfa
INSTITUTIONAL
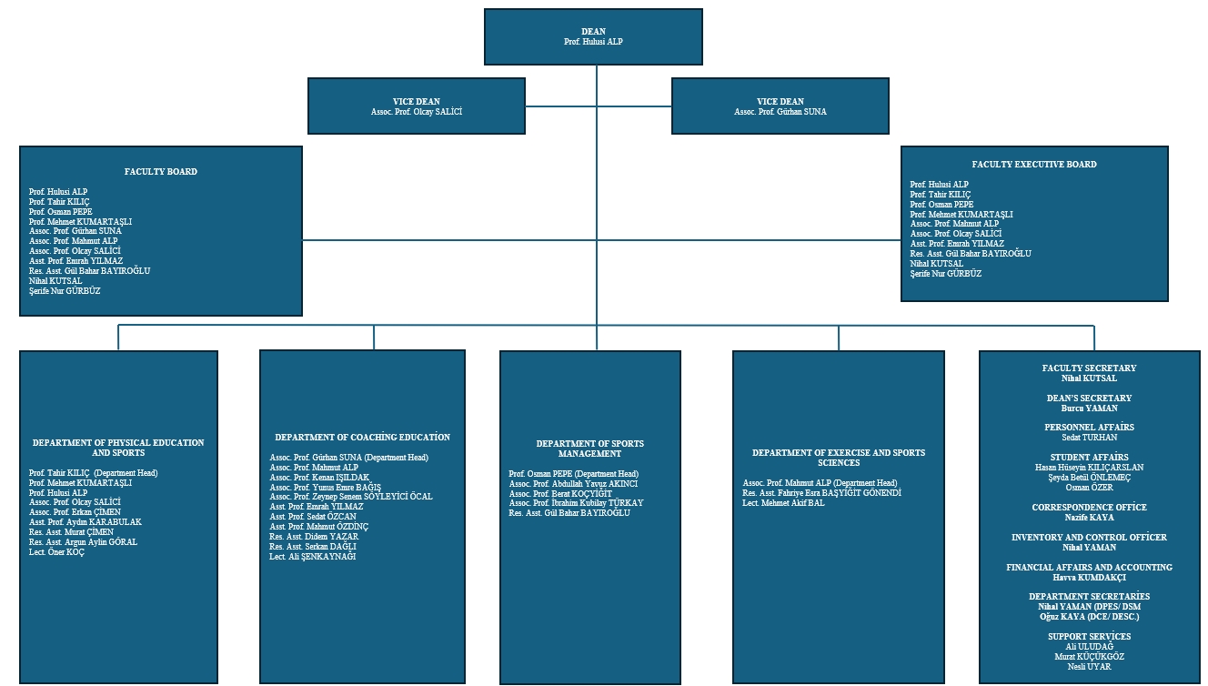
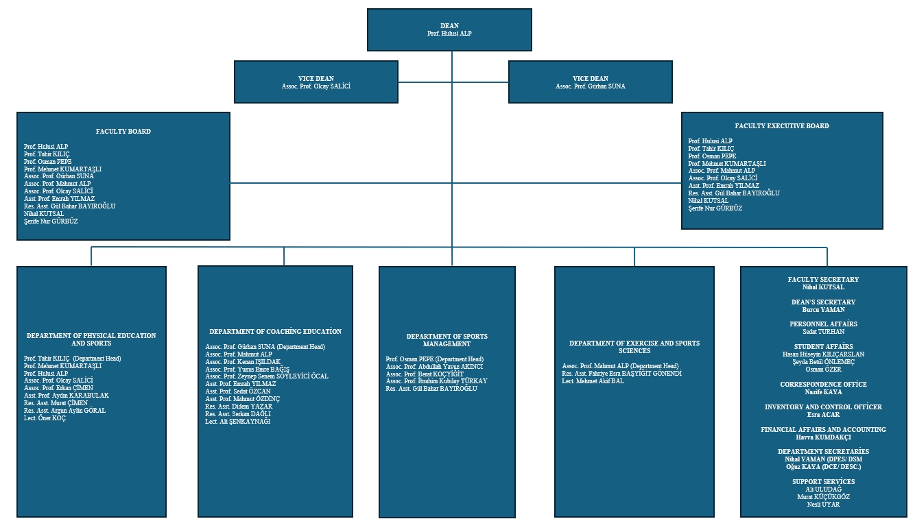
Organization Scheme
Organization Scheme
Faculty Administration
Dean
Vice Dean
Vice Dean
Faculty Secretary
Committee
Faculty Committee
Faculty Executive Committee
Mission and Vision
Faculty Committees
Protocols and Collaborations
Corporate Memory
Our Former Deans
Our Retired Staff Members
Our Students Who Achieved Faculty and Department Rankings
Our Former Deans
Our Retired Staff Members
Our Students Who Achieved Faculty and Department Rankings
KVKK Disclosure Texts
KVKK Dislosure Texts
Mission and Vision
Faculty Committees
Protocols and Collaborations
DOCUMENTS
Physical Education And Sports Department Organizational Scheme
PERSONNEL
Academic Staff
Administrative Staff
DEPARTMENTS
Department of Physical Education and Sports
About the Department
Education & Instruction
Organization Scheme
Commissions
Quality Studies
About the Department
Education & Instruction
Commissions
Department of Physical Education and Sports Quality Studies
Department of Coaching Education
About the Department
Education & Instruction (Previous Curriculum)
Education & Instruction (National Core Curriculum)
COACHING EDUCATION ACADEMIC ADVISING MEETINGS
Coaching Education Quality Studies
Department of Sports Management
About the Department
Education & Instruction
Organization Scheme
Commissions
Quality Studies
About the Department
Education & Instruction (Previous Curriculum)
Education & Instruction (National Core Curriculum)
SPORTS MANAGEMENT DEPARTMENT ACADEMIC ADVISING APPOINTMENT MEETINGS
Department of Sports Management Quality Studies
Comissions
Department of Exercises and Sports Sciences
About the Department
Education & Instruction
PHYSICAL EDUCATION AND SPORTS ACADEMIC ADVISING MEETINGS
ACCREDITATION
Faculty of Sports Sciences Quality Studies
Contact
Organization Scheme