Yazı Boyutunu Büyüt
Yazı Boyutunu Küçült
Linkleri Belirginleştir
Yakınlaştır
Uzaklaştır
Ayarları Sıfırla
SİTE HARİTASI
TR
EN
Süleyman Demirel Üniversitesi
Spor Bilimleri Fakültesi
Ana Sayfa
KURUMSAL
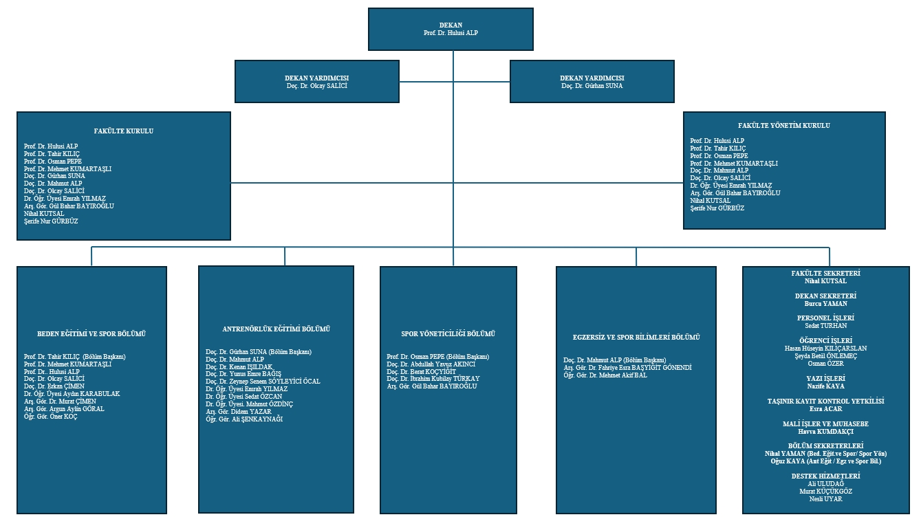
Organizasyon Şeması
Yönetim
Dekan
Dekan Yardımcısı
Dekan Yardımcısı
Fakülte Sekreteri
Kurullar
Fakülte Kurulu
Fakülte Yönetim Kurulu
Misyon ve Vizyon
Fakülte Komisyonları
Protokoller ve İşbirlikleri
Kurumsal Hafıza
Fakülte ve Bölüm Dereceleri Alan Öğrencilerimiz
Emekli Olan Personellerimiz
Önceki Dönem Dekanlarımız
KVKK Aydınlatma Metinleri
Personel
Akademik Personel
İdari Personel
Bölümler
Beden Eğitimi ve Spor Bölümü
Bölüm Hakkında
Eğitim & Öğretim
Komisyonlar
Beden Eğitimi ve Spor Bölümü Kalite Çalışmaları
Antrenörlük Eğitimi Bölümü
Bölüm Hakkında
Eğitim & Öğretim (Eski Müfredat)
Eğitim & Öğretim (Ulusal Çekirdek Müfredat)
Antrenörlük Eğitimi Bölümü Kalite Çalışmaları
Spor Yöneticiliği Bölümü
Bölüm Hakkında
Eğitim & Öğretim (Eski Müfredat)
Eğitim & Öğretim (Ulusal Çekirdek Müfredat)
Spor Yöneticiliği Bölümü Kalite Çalışmaları
Egzersiz ve Spor Bilimleri Bölümü
Bölüm Hakkında
Eğitim &Öğretim
Egzersiz ve Spor Bilimleri Bölümü Kalite Çalışmaları
İletişim
Organizasyon Şeması